游戏软件

首页 软件 手游 排行榜
通信行程卡软件

通信行程卡软件

大小:5.70MB版本:v3.2.1 安卓最新版

类别:旅游出行系统:Android

更新:2025-10-18 12:14:08

立即下载

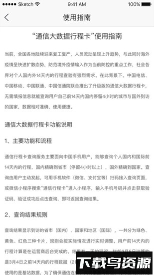
在全国复工复产与境外疫情输入风险并存的背景下,为满足社会对个人行程查验的迫切需求,中国电信、中国移动、中国联通与中国信通院联合推出了升级版通信大数据行程卡。这款应用无需用户手动填报信息,即可查询本人前14天内在国内停留超过4小时的城市以及国外的到访记录,数据准确度高,使用流程便捷,为健康出行提供了有力支持。

通信行程卡软件介绍

通信行程卡是一款面向全国用户的健康出行服务应用,能够实时记录用户的运动轨迹与接触生活史;用户可领取健康绿码并通过扫码快速通行,应用还提供最新的疫情动态信息,帮助公众加强自我防护,保障出行安全,欢迎下载体验。

通信行程卡安卓版下载

通信行程卡app特点

1. 能够追溯用户近期到访过的地点,清晰掌握个人接触历史

2. 向工作人员出示行程记录,有助于实现快速核验与通行;

3. 查询服务完全免费,响应迅速,随时可进行操作;

4. 通过手机即可查询近半个月至一个月的详细出行轨迹;

5. 操作简单快捷,方便用户在移动端随时使用,保障出行顺畅。

通信行程卡手机版下载

相关介绍

通信大数据行程卡由工业和信息化部中国信息通信研究院联合中国电信、中国移动、中国联通共同推出,依托三大运营商的通信数据,为全国约16亿手机用户提供行程查询服务,目前已在多个省份广泛使用。

全国一体化政务服务平台已将行程卡信息纳入防疫健康信息码服务中;用户在申报近14天境内外行程后,系统会自动核验其申报内容与通信大数据行程卡记录,防止信息误报或瞒报。

核验通过后,相关行程信息会同步显示在用户的防疫健康信息码详情页中;用户无需单独查询其他证明,一次申报即可全面展示近期行程。

通信行程卡二维码

通信行程卡二维码

更新内容

安全传输加固。

应用截图

应用信息

用户评论

评分:
棒极了

返回顶部|访问电脑版|反馈入口