番茄畅听是一款提供免费有声内容的应用程序,它拥有丰富的音频作品库,涵盖多种故事类型。用户可以通过智能语音功能,选择自己偏好的声音风格,用聆听的方式享受小说与各类节目。如果你对这种听书形式感兴趣,欢迎在本站获取该应用。
番茄畅听手机版介绍
该应用官方版本收录了大量正版小说资源,既支持阅读也支持收听,旨在让用户无需付费即可畅享音频内容。其口号与番茄小说一致,强调提供免费优质作品。应用核心是将番茄小说平台上的文字作品转化为音频,并运用人工智能模拟真人发声进行播讲。

软件亮点
应用内设有搜索功能,让查找书籍和音频变得轻松快捷;在收听过程中,用户可以自由切换章节,内容呈现完整连贯;每部作品打开即可直接播放,操作简单直接;系统还会根据个人偏好进行推荐,帮助用户快速发现更多感兴趣的小说。
番茄畅听免费听歌特色
1. 提供近二十个不同类别的频道,拥有海量有声资源,聆听体验不受限制;
2. 具备全面的题材分类,便于用户筛选平台上线的各类内容;
3. 所有小说均可收听,带来与众不同的娱乐感受,资源库十分庞大;
4. 采用精致的设计风格与极致的用户体验,让人用过之后便不愿更换;
5. 只需一键点击,就能收听或收藏最喜爱的有声小说、搞笑段子及脱口秀节目;
6. 对男生和女生偏好不同类型的小说进行了分类管理,方便大家挑选自己喜爱的内容。
番茄畅听如何注销账号?
首先需要在本站下载最新版本的番茄畅听。
1. 在个人中心页面底部找到并点击“设置”选项;

2. 在设置菜单中选择“注销账号”;

3. 阅读并同意相关注销协议后,勾选确认并点击“下一步”;

4. 输入收到的验证码以完成身份验证,然后继续点击“下一步”;

5. 确认账号符合所有注销条件后,点击页面下方的“下一步”按钮;

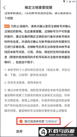
6. 仔细阅读注销重要提醒,再次同意相关协议,并点击“确认注销”;

7. 在最终确认弹窗中,再次点击“确认注销”;

8. 页面提示账号注销操作已完成。

app功能
精品推荐:
每日为用户挑选并推送优质有声读物,通过个性化算法依据用户兴趣实现精准推荐。
海量正版资源:
提供来自番茄小说平台的大量正版小说,用户可以免费收听多种类型内容,包括玄幻、都市、言情、科幻、历史及悬疑等类别。
AI真人主播朗读:
采用先进人工智能技术模拟真人发音,打造高品质音频体验,使听书过程充满贴近真人讲述的故事氛围。
便捷操作与界面友好:
界面设计简洁明了,易于操作,一键搜索和播放功能让用户能迅速找到并开始收听喜欢的内容。
丰富分类与快速更新:
内容分类齐全,覆盖多个领域,并保持较快的内容更新速度,确保用户能及时获取到最新的热门作品。
畅听模式:
用户可调节播放速度,设置定时关闭,适应休息、家务或通勤等多种场景,随时随地轻松听书。
自定义设置:
支持用户管理播放列表、使用收藏功能,并能调整背景音量、切换夜间模式等个性化设置。
更新内容
v5.5.2.32 版本
本次更新优化了用户体验,并修复了一些已知问题。



青桔影视app
爱壹帆电视剧(iyf爱一帆海外追剧平台)
大地视频2025最新版下载
囧次元动漫app
大地视频免费追剧app软件
月见影评最新版2025
星空视频免费观看电视剧下载
快手app下载最新版
少女视频哔哩哔哩最新版本
AcFan流鼻血版本
猫TV高配版最新版
飘雪影视在线观看西瓜高清
长青视频免广告最新版2025
黄金影视2023最新手机安卓版
u球app下载
qvod快播手机版
饼干视频软件官方正版
Webview电视版安装包更新最新版本
华为音乐最新版本2026
红苹果短剧app